第一届中国数智健康学术会议预告(附报名)

11/20/2024

小全编辑

全科之窗|ABC平台编辑

122

11/20/2024 2:37:00 PM

为进一步推动数据要素和人工智能等新质生产力在医疗卫生健康领域的应用,助力健康中国建设和科技创新发展,中华预防医学会联合中国疾病预防控制中心、上海交通大学定于2024年11月27-29日在上海市举办第一届中国数智健康学术会议。本次活动设主会场和分会场。

 

我们诚挚地邀请您出席第一届中国数智健康学术会议,共同探寻健康中国科技创新高质量发展之道,期待您拨冗莅临,共襄盛举!

一、会议主题

 

第一届中国数智健康学术会议

二、时间及地点

 

时间:2024年11月27日下午报到,正式会议时间为11月28日-29日上午,29日下午离会。

地点:上海市新华联索菲特酒店(上海市闵行区泰虹路666号)。

三、组织机构

 

(一)主办单位:中华预防医学会、中国疾病预防控制中心、上海交通大学。

(二)承办单位:中华预防医学会健康测量与评价专委会、中国疾病预防控制中心慢病中心、上海交通大学健康长三角研究院。

四、会议内容

 

(一)主旨演讲

邀请医疗卫生、信息技术领域的领导、院士、知名专家学者作主旨报告,围绕健康科技创新、生物医学与大数据、智能化健康管理、多源数据融合与应用、自然人群和临床专病队列建设等领域内热点问题和学科前沿,开展理论方法、技术应用等交流。

(二)专题报告

聚焦心脑血管疾病、恶性肿瘤、呼吸系统疾病、代谢性疾病等内容,从数据、科研和防治多个方面,邀请相关领域知名专家和学者作学术报告。

(三)项目启动

启动公共卫生大数据协同创新行动、临床专病队列数据库建设等项目。

(四)产业发展交流

邀请数智健康领域的学界专家、行业领袖等,围绕数字化应用场景、数智技术驱动、创新融合发展等热点问题,研讨数智健康产业的发展趋势与推进路径。

(五)中华预防医学会健康测量与评价专委会学术会议与全体委员会议

邀请健康测量与评价领域权威专家分享研究成果,探讨国内外学术前沿;梳理中华预防医学会健康测量与评价专委会年度工作,讨论下一年度工作计划等。

五、参会嘉宾

 

(一)特邀有关部门领导、院士参会。

(二)各级卫生健康行政部门相关领导和工作人员。

(三)各级疾病预防控制机构、医疗机构、高等院校、科研院所从事卫生统计、信息技术、健康医疗大数据工作的专家、学者和专业人员。

(四)从事健康医疗数据分析、信息技术、医疗大数据领域的企业及工作人员。

(五)中华预防医学会健康测量与评价专委会全体委员。

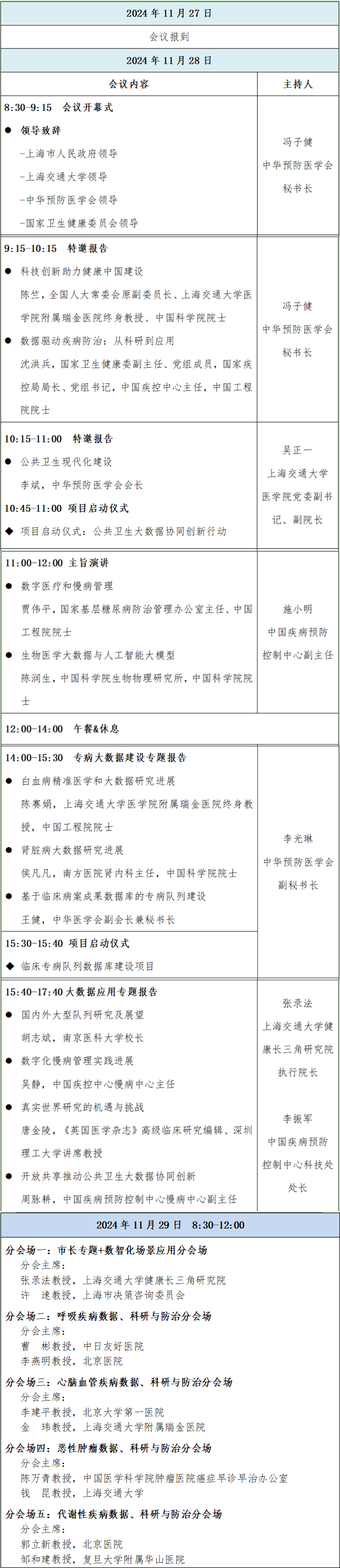
六、会议安排

七、参会报名

 

(一)会议费用。

普通参会者注册费1000元/人,学生参会者注册费600元/人(凭有效学生证)。注册费包含资料费和会期内工作餐。

(二)会议注册。

请参会人员扫描下方二维码—进入预报名群—根据群通知—支付会议注册费用。

(三)其他。

会议期间交通、住宿自理。会议不统一安排住宿,提供会场周边酒店名单。参会人员完成注册缴费后,可自行在会务报名系统上查询周边酒店联系方式进行预订,住宿发票由酒店提供。会议不安排接送站,请参会代表自行前往会场。

(四)联系人及联系方式。

1.会议报名

联系人:蒋 锋、李元欣、周梓芳、任明珂联系电话:13910286931、13916457171、18311206375、13676924746邮箱:zhouzifang@ncncd.chinacdc.cn

2.会议支持

联系人:朱清亮、林琳 联系电话:13248241491、15201593792邮箱:linlin@ncncd.chinacdc.cn

中华预防医学会

中国疾病预防控制中心

上海交通大学

中华预防医学会健康测量与评价专委会

中国疾病预防控制中心慢病中心

上海交通大学健康长三角研究院

2024年11月19日

时间

地点

科室

会议内容

联系电话

版权所有 ©2018 智医创工具 All Rights Reserved. 沪ICP备12048712号-4

* 您的姓名:
职务:
单位名称:
联系邮箱:
* 联系电话:
联系地址: