2026年静安区科普项目立项结果公示

3/31/2026

8

3/31/2026 2:56:00 PM

根据工作需要,现将3个课题面向社会公开征选承担单位。相关事项公告如下:

一、委托课题基本情况

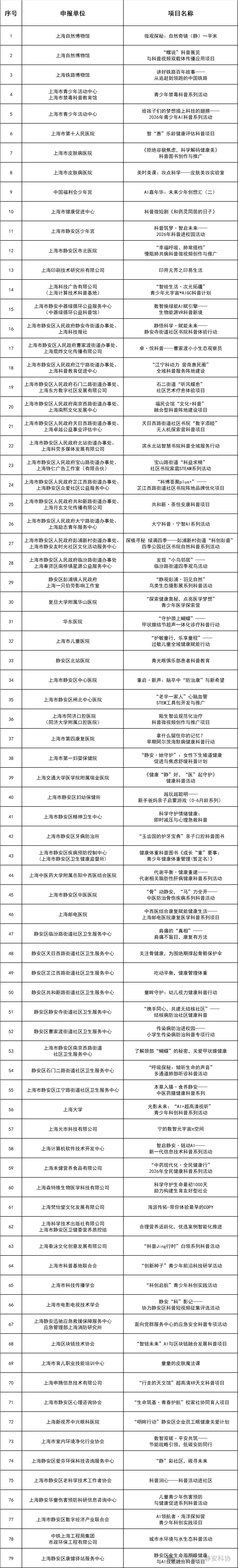
根据《关于征集2026年静安区科普项目的通知》(静科协〔2026〕2号),经公开申报和专家评审,拟对申报的79个科普项目予以立项资助。按照“公开、公平、公正”的原则,现对拟立项项目进行公示,接受社会公众监督。

如有异议,可在公示期内通过电话、来信或来访等形式进行反映。

公示时间:2026年3月27日-2026年4月2日

联系电话:021-61421328

电子信箱:jingankp@126.com

联系地址:共和新路912号1506室

 

2026年静安区科普项目拟立项项目清单
(排名不分先后)

版权所有 ©2018 智医创工具 All Rights Reserved. 沪ICP备12048712号-4