各有关单位:
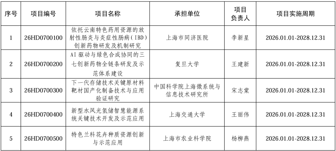
根据《上海市科学技术委员会关于发布2026年度沪滇科技协同创新项目申报指南的通知》(沪科指南〔2025〕40号)要求,经项目申报、形式审查、专家评审、立项公示等程序,现对《依托云南特色药用资源的放射性肠炎与炎症性肠病(IBD)创新药物研发及机制研究》等5个项目予以立项,市科委资助1000万元,其中2025年拨款800万元。请各项目承担单位和项目负责人做好项目组织实施和管理工作,确保按期完成项目研究任务目标。
特此通知。
上海市科学技术委员会
2026年4月1日
一、2026年度沪滇科技协同创新项目立项清单
重磅:国家41部门联合出手,科研失信将遭43项联合惩戒!
样本量计算——横断面调查样本计算示例
一般心理健康与行为问题量表6:匹兹堡睡眠质量指数
【第1期团队长论坛】来自全科团队长的心声!你听到了吗?
2017年度“上海杰青医学人才培养资助计划”、“上海优青专培资助计划”、“上海青年医师培养资助计划”入选人员公示
家庭与人际关系量表1:家庭亲密度和适应性量表中文版
2020年医疗行业作风建设工作专项行动方案
中国2018版《稳定性冠心病诊断与治疗指南》发布
精神病学临床量表7:焦虑自评量表(SAS)
版权所有 ©2018 智医创工具 All Rights Reserved. 沪ICP备12048712号-4